关于印发《松滋市人民法院关于适用简易程序审理民事案件的规定(试行)》的通知-金年会app官方网

关于印发《松滋市人民法院关于适用简易程序审理民事案件的规定(试行)》的通知

时间: 2023-12-20 14:56 来源: 审管办

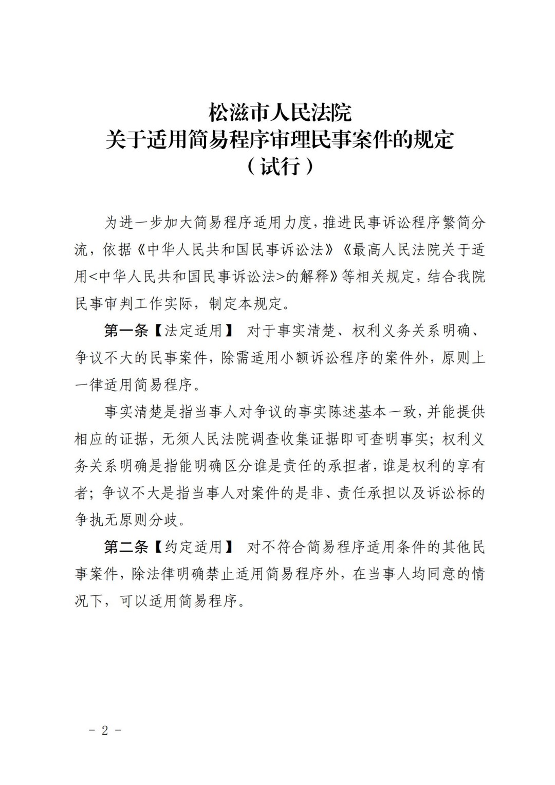
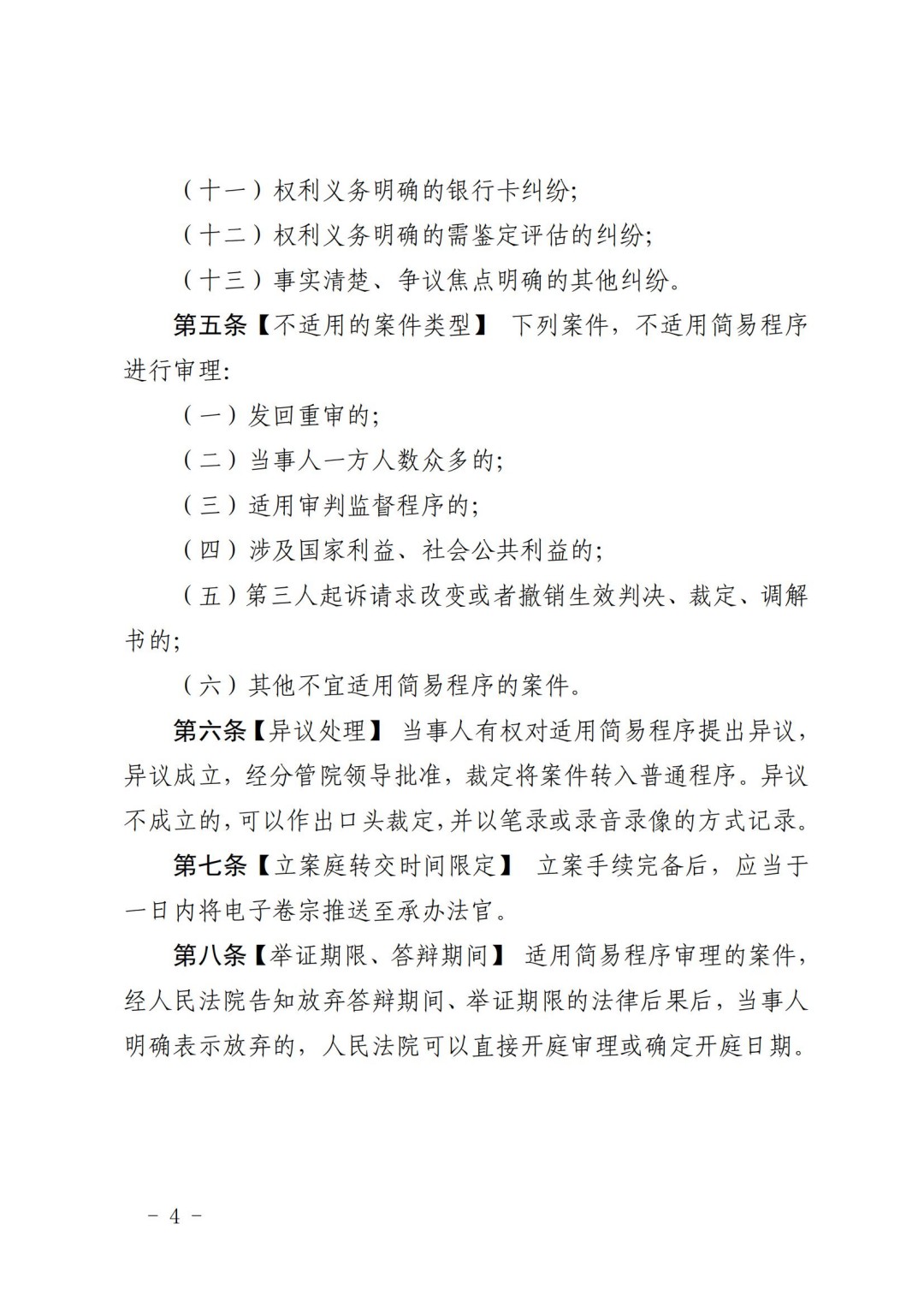
       近日,松滋法院出台《松滋市人民法院关于适用简易程序审理民事案件的规定(试行)》,其中明确规定,将需要鉴定评估的简单案件纳入简易程序审理范围,具体要求如以下所示:

关于印发《松滋市人民法院关于适用简易程序审理民事案件的规定(试行)》的通知  10.21(已签章)_00.jpg

关于印发《松滋市人民法院关于适用简易程序审理民事案件的规定(试行)》的通知  10.21(已签章)_01.jpg

关于印发《松滋市人民法院关于适用简易程序审理民事案件的规定(试行)》的通知  10.21(已签章)_02.jpg

关于印发《松滋市人民法院关于适用简易程序审理民事案件的规定(试行)》的通知  10.21(已签章)_03.jpg

关于印发《松滋市人民法院关于适用简易程序审理民事案件的规定(试行)》的通知  10.21(已签章)_04.jpg

关于印发《松滋市人民法院关于适用简易程序审理民事案件的规定(试行)》的通知  10.21(已签章)_05.jpg

关于印发《松滋市人民法院关于适用简易程序审理民事案件的规定(试行)》的通知  10.21(已签章)_06.jpg

网站地图